The No Framework
Don't just say no to things -- do it systematically.
Sometimes people ask how I manage to get so much done in so many different areas of life. I have two answers. First, I explain, I don’t really put a lot of effort into my day job. That’s kind of a joke answer, although there is a grain of truth in it because the second answer is that I say “no” to almost everything that comes across my plate — personal, professional, you name it. What you might see as “getting a lot done” is really just a fraction of the things that I could say yes to, and I am focusing maximum effort on a minimum number of things.
I’m a big fan of the 80-20 rule, which states that 80% of our outcomes are determined by 20% of our inputs in most cases. I think that most people should be saying no to roughly 80% of decisions, so they can focus their energies on the remaining 20% that really matters the most. Maybe that’s why it’s been said that saying no is the only true productivity method.
My predilection for saying no didn’t happen overnight or without stress. It feels easy to me now, but it’s because I’ve sanded down the rough edges of saying no over the course of years. Today, I wanted to share my personal framework for knowing when and how to say No, as well as saying Yes, so that like everything you can take small steps within coherent systems to be more intentional.
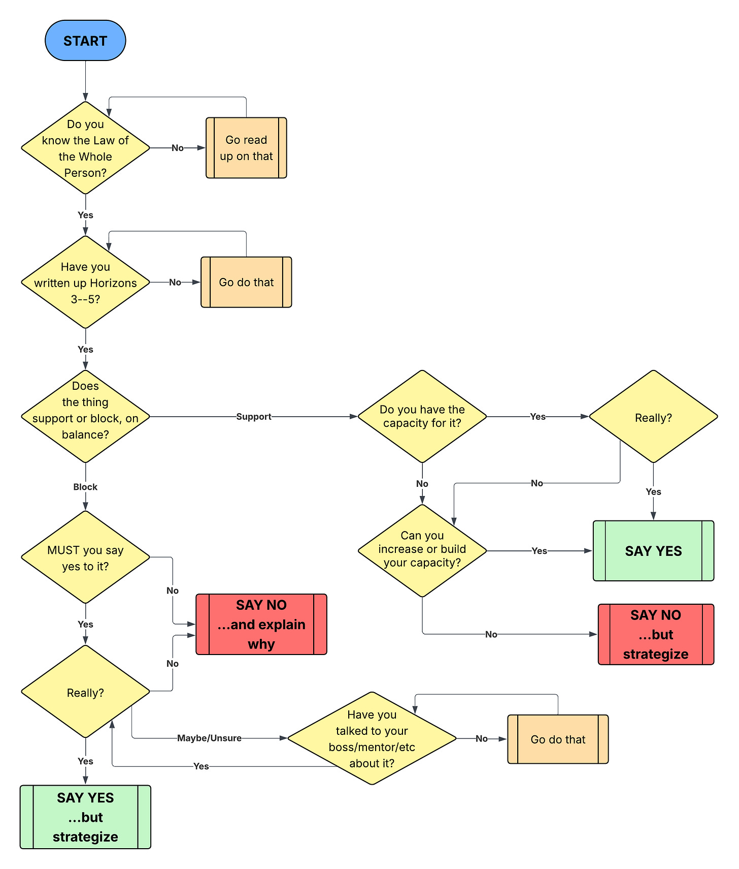
TL;DR here is a flowchart
Because I think in terms of flowcharts and systems, here is a flowchart that summarizes this entire post.
You can stop reading right here if you want to, or keep going to get a breakdown of each piece of this process.
First things first
You cannot reliably say yes or no to anything and expect good results if you’re not clear on who you are and what your purpose and goals are. That’s why this entire framework starts with four very high level points of view:
The Law of the Whole Person, which states that every person is made up of uncountable components that cannot be separated into discrete parts. By extension, anything or anybody that suggests that you should do so, is asking you to be less human. If you don’t accept that premise, any yes/no decision you make about something is likely to just be a reaction to someone else’s (misplaced) sense of urgency.
Horizon 5, a.k.a. your Life Plan. Having accepted the Law of the Whole Person, Horizon 5 is where you map out your values, your roles, and the domains of your life. As noted in the blog post at the link, I believe that you should write these things out in a document that you keep archived and refer to often.
Horizon 4. Once you have written out your life plan, then you can write out your five-year goals, which are concrete instantiations of your life plan. The five-year timeframe is good because it’s close enough to be concrete and recognizable, and yet far enough away to be aspirational.
Horizon 3, which consists of goals on the 1-2 year scale. These are less aspirational, more concrete, like projects but with a longer view.
The next step down from Horizon 3 would be Horizon 2, i.e. projects and areas of focus that make up your day-to-day. These are important, but many academics make the mistake of saying yes/no to opportunities or requests only at the Horizon 2 level without considering the higher horizons. This is like trying to drive through an unfamiliar, busy, confusing city downtown only by looking at the street signs without a GPS giving you the big picture — you can do it, but you will be at the mercy of whatever is in front of you.
But if you have all of these higher-altitude concepts worked out and in alignment with each other, at any point you can look backwards along this direct line of sight and have a frame of reference for knowing whether something is going to help you move toward the life you want, or prevent you from doing so.
Block or support?
That’s what the next level of the flowchart is about. When you are presented with some opportunity, request, or action, don’t just reflexively say “yes” or “no” to it. Instead, you hold it up to the light (The Law of the Whole Person plus Horizons 3–5): On balance, does this thing support or block the movement I want to have in my life?
I say “on balance” because in real life most things are not obvious supporters or blockers. Suppose, for example, your department chair asks you to host a student event from 8am to noon on a Saturday morning. This is a simple thing, and it may seem to you that the default expectation is for you to say yes to it. But when you start scratching the surface, it gets complicated.
On the one hand, you might have a mid- to long-term (Horizon 3 or 4) goal of becoming more involved in the life of your department. If that’s what you want, then this request supports that direction. But on the other hand, you might also have a mid- to long-term goal of getting more sleep on the weekends; or if you have kids, you might wish to be more involved in running them around to activities on Saturday mornings. This request blocks that direction. What makes it complicated is that both goals are worthwhile, and you might want both.
Only you can make the decision about saying yes or no to this, and there is no right or wrong answer. But there is a wrong way to make the decision, and that’s simply to say yes because it was a request from work and we should be Doing All The Things at work out of professional fear. At that point you are just crossing stuff off your department chair’s to-do list, without intention.
Do you have capacity?
If you decide that the thing in front of you is a net supporter of where you want your life to go, the answer is not immediately to say yes to it. First, take a good look at yourself and ask: Do I have the capacity to do the thing I would like to say yes to?
There’s an additive fallacy, rampant in higher ed, that says if something is good, then I should add it to my life because it increases the amount of good things I have or do. This sounds reasonable until you see academics who have added so much “good” to their lives that they can’t enjoy the goodness of the things they’ve added.
Everything comes at a cost, and you may not have the resources to pay that cost, even if the thing itself is objectively good. You may, for example, decide that it would be a good thing to host that student event on Saturday mornings, and on balance it supports your values and goals. But you’re also exhausted and you really need to catch up on your rest. Although hosting that event could be a net gain for you, you just don’t have the physical wherewithal to pull it off.
Going $100 into debt so you can buy something worth $10 is not a good financial move, but academics somehow do this all the time with their time, energy, and commitments. That’s why you have to take the question about capacity seriously. And don’t get overconfident. If your first instinct is to say, yes, I do have the capacity, ask yourself, Really? Or is that just wishful thinking? If after an honest assessment of yourself you believe you have the capacity to carry out the commitment you’re about to say yes to, then say yes enthusiastically.
But if you decide that the thing in front of me supports the direction that I want to head, but at this time I don’t have what it takes to successfully do it, it’s important to sit with that for a moment. It takes a lot of courage to admit it. And it should make you a little mad if it happens. It should drive you to the next question in the flowchart: Can you increase or build your capacity to the point where you will have enough? For example, is there something you’re currently doing that you can stop doing in order to free up the time and energy to do the new thing?1 Or habit changes that you can start doing now, that provide an immediate capacity boost? If you don’t currently have capacity, but you can quickly acquire it, I think you should go ahead and say yes, because life is very short and it does no good to pass up good opportunities if you can afford them.
But maybe you just don’t see a way forward at this moment. This also takes a lot of courage to admit. In this case, the wise thing is to say no — but also strategize. Make a concrete plan for increasing and building your capacity so that the next time something like this comes up, you don’t have to say no. Or make a plan for working on your capacity and revisiting the thing in the future. Either way, make sure to put the thing on your Someday/Maybe list so you won’t forget about it.
What if it’s a blocker?
If the thing you are deciding about ends up being a net blocker of your direction, then there are some thorny questions to ask.
First among these is whether you must say yes to it regardless2. For example, if you are asked to host that student event at 8am on a Saturday morning, you might want to say no, but there could be some implicit or explicity signals that you don’t have the freedom to say no without getting into trouble.
First of all, if you do not receive these signals — you’ve been asked to do something, it’s a net blocker for your goals, and there’s no real reason to say yes — then say no and walk away. You are under no obligation to accept such requests and saying yes to such things only lessens your ability to be fully present and competent in the important moments of your life.3
But, based on my experiences, there are a lot of faculty – including tenured full professors who have full protection for saying no to things – who feel powerless to resist requests, because they are receiving those signals and are afraid that by saying no they’re going to get into trouble or even get fired. Without minimizing those feelings, what is extremely important if you find yourself in this situation is to get absolute clarity about whether this is just a feeling or whether you will actually suffer consequences if you say no.
For example, if the department chair asks you to go host a student event at 8 o’clock on a Saturday morning and you want to say no, but you feel like you are supposed to say yes, here are some possible courses of action:
You can go through the faculty handbook to see if there is any mention of requirements to work on the weekends in your core job duties. If there are such requirements, then we’ll get to that in a minute. But if not, then you have some basis for saying no because in most jobs you are not required to do work beyond your core job duties.4
You can talk to a trusted colleague and ask them about whether it’s safe to say no to the request.
In my view, the best thing to do is to go to your department chair, i.e. the person making the request, lay out your reasons for being ambivalent about the request, and ask for their advice. You could even straight-up ask them, will I get into employment trouble if I say no about this?
But the thing you don’t want to do is act out of fear. You want to act intentionally based on information other than a feeling.
If you seek this clarity and you get it, and it becomes clear that you don’t actually have to say yes to the thing, then you should say no. But not just a no: also explain why. For example: Thanks for thinking of me for hosting this event. Unfortunately, I have obligations with my kids on Saturday mornings and I can’t do it.5 It’s also good to offer, or ask for, alternatives. I’d like to help – is there some other way that I can support the event without being physically there on Saturdays at 8am?
To be clear, this explanation of why is just a courtesy for the other person. You don’t have to explain yourself. The word “no” is a complete sentence.
On the other hand, if you seek that clarity and it does become clear that unfortunately you do have to say yes to this request that is a net blocker, then two things.
First of all, double check yourself. Have you really determined that you must say yes, or is it still just a feeling? You might change your mind upon a second look.
But if you take that second look and the answer is you really do have to say yes to this, then you should say yes. But also act strategically. Set your boundaries with the department chair (e.g. I can be there from 8-12 but I’m unavailable outside that range), have an exit strategy (e.g. I have a hard stop at 12), and make plans for getting yourself to the point where you don’t have to say yes to something like this again.
If it’s not totally clear whether you must say yes to this request, then you need more information. And in my view, the thing to do is, as above, go to the person making the request and talk to them about your situation in plain, honest terms. You could ask a very important question: What would you like for me to stop doing in order that I have the time and energy to do what you’re asking me to do? Many times people in power ask others to do things without even thinking about the details of that other person’s schedule, and once presented with those details, they will back off and find somebody else — especially if the other things you are doing are high value and will result in a net loss for the request-maker if you stop.
Whatever you do, do it intentionally
I don’t claim that this framework that I presented here is perfect or complete in any way, but it’s worked for me and it’s helped me isolate the things that I do say yes to down to that top 20%, where I can make the greatest amount of impact without wearing myself out. I’m not going to sit here and write that you should just say yes to the top 20% of opportunities that spark the most joy in you, because we live in the real world, and sometimes we have to say no to certain things we want to do and say yes to things that we don’t want to do.
The main thing is to have a system for doing so that is in accordance with who you are as a human being and where you want to go instead of just doing somebody else’s work for them.
Etc.
Tools: I’ve mentioned here before, somewhat cryptically, that I am experimenting with a hybrid paper/digital setup for my GTD practice. I’m still living with this practice and working out the details, but I have a big post about this planned in a month or so. However, I do want to mention my favorite tool for this system are Sharpie fine point felt tip pens. They produce very clear (black, although all kinds of colors are available) ink, they don’t smear terribly, and they’re inexpensive. And they have a very nice 0.4 millimeter fine point, which is important because my handwriting is super small. I like using the orange and pink ones for grading too.
I’ve been using the Sharpie retractable gel pens too and they’re… just OK. But more convenient because there’s no cap to lose.
Music: My band Better Desire is starting to include country music in our playlist (this is west Michigan after all) and this song is a lot of fun to do, and well written. Has that clever, ironic play-on-words that separates great country songs from the rest.
I find the answer to this particular question is almost always yes.
The original version of this article said “expected to say yes” instead of “must” say yes and I realized that was wrong. In fact it’s the expectation, taken as a ground truth, that gets people into trouble. Most people don’t make requests at all unless they have some expectation that the answer will be yes. The salient point is whether there really are concrete consequences for going counter to those expectations.
You may say, isn’t this just being selfish? It’s certainly acting in your self-interest, but that’s not necessarily being selfish. For example, if one of your colleagues asks to meet with you for 30 minutes to discuss some difficult issue they’re encountering, and you’re extremely busy, the selfish thing would be to say, no, I don’t have the time. But acting in your self-interest means examining the request in light of your higher horizons. You may not have the time, and in that sense, your colleague’s request is a blocker. But if one of your major roles in life up in Horizon 5 is to be a good colleague, then that blockage is going to be outweighed by the support for your goals that you get from meeting with your colleague. In other words, the benefit to you outweighs the cost, because it’s in your self interest to be a good colleague. That request would never even make it to the last half of the flowchart.
And this is why you should always beware the phrase “Other duties as assigned” in job advertisements.
You might also offer up a suggestion for how you can contribute to the overall intended outcome for the event. For example, say: is there some other way that I can help?


Thanks Robert. Really good stuff here. I've been thinking a lot about intentionality and constraints recently. Though I will head back to full-time teaching soon, currently I'm mostly an administrator. A question: It seems like the general principles outlined in your post would still apply to my case, but I'm wondering about the specific techniques / decision points you mention - in part because of the constraints I face in my administrative work. Some of those constraints are quite similar to normal faculty constraints, but others aren't.